
一、项目背景


2026年启动的“中国-奥地利”具身智能机器人青年工匠活动是中奥师生隔年互访交流的延续。项目得到奥地利联邦教育部、奥地利下奥州教育局、奥地利默德灵市高等职业技术学校(HTL)、欧中教育与文化联盟等单位官方支持,北京企学研教育科技研究院作为中方组织单位,将于2026年5月24日-6月1日组织中国优秀学生及教师代表前往奥地利参加具身智能机器人青年工匠活动。同时邀请奥地利优秀学生及教师代表于2026年7月来中国参加IEIIC具身智能国际创新竞赛等相关活动。
二、项目特色
1.官方权威支持:奥地利联邦教育部、奥地利下奥州教育局、奥地利默德灵市高等职业技术学校(HTL)、欧中教育与文化联盟等单位官方支持。
2.多元课程设计:具身智能仿生四足机器人课程培训,结合理论授课、实践操作与竞赛交流等,确保学习效果多维呈现。
3.深度文化体验:沉浸式体验奥地利工匠文化和国情文化,在跨文化实践中拓宽国际视野,积累独特人生阅历。
4.官方认证赋能:获奥地利下奥州教育局、欧中教育与文化联盟签发证书,提升职场与学业竞争力。
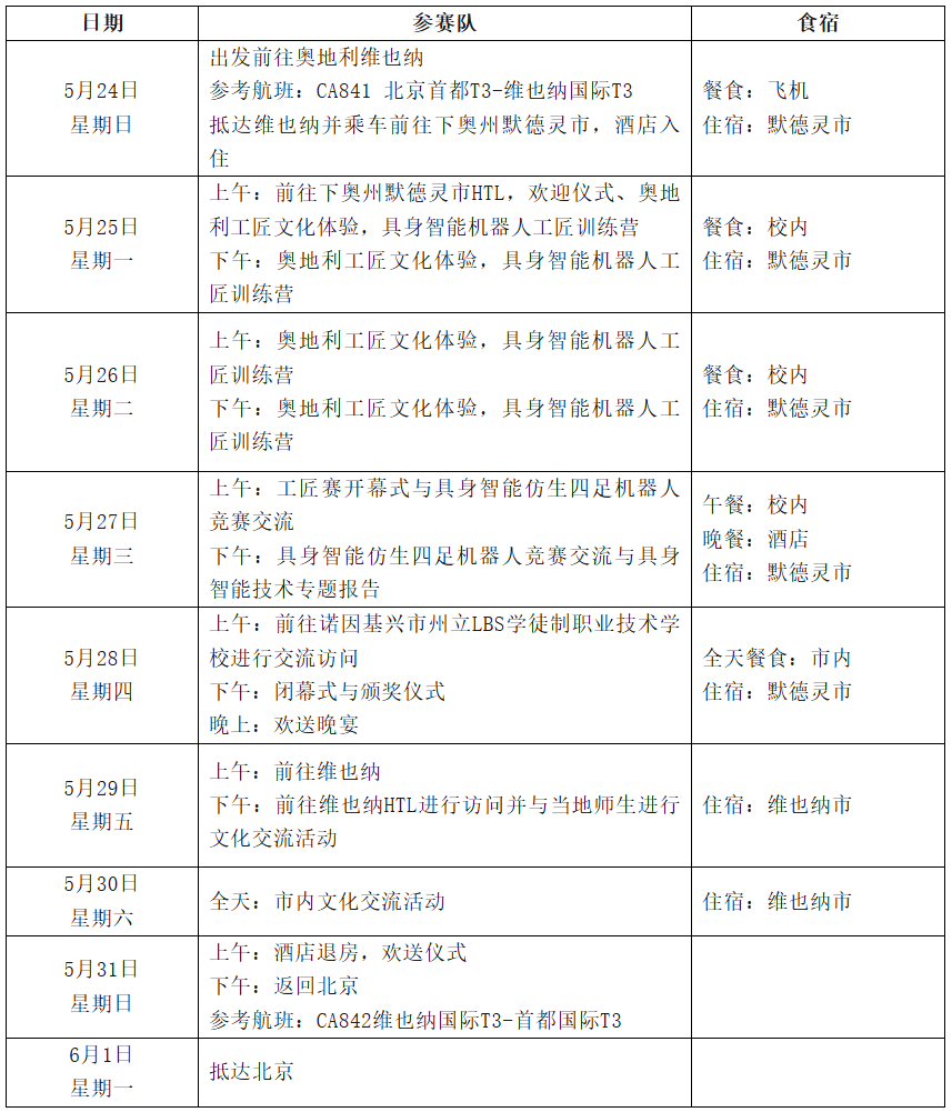
三、项目内容
工匠训练营
学习奥地利高等职业技术学校(HTL)与学徒制学校(LBS)工匠文化,与奥地利学校师生共同调试具身智能机器人,完成培训任务,获得奥地利默德灵市高等职业技术学校(HTL)颁发的培训证书。
工匠竞赛
参加奥地利2026具身智能四足机器人编程挑战赛(AIEC),获得奥地利下奥州教育局颁发的获奖证书。
担任青年工匠
以中国青年身份向世界讲述中国具身智能机器人故事,获得欧中教育与文化联盟认证签发的“欧中具身智能机器人青年工匠项目”活动证书。
专题技术交流
听取具身智能领域专家报告,参与互动研讨。
学校参访
访问奥地利职业技术学校与学徒制学校。
文化交流
前往维也纳市区及周边文化场所。

1.奥地利默德灵市高等职业技术学校(HTL)颁发的培训证书。
2.奥地利下奥州教育局颁发的获奖证书。
3.欧中教育与文化联盟签发的“欧中具身智能机器人青年工匠项目”活动证书。
六、报名要求
2.学生年龄要求:18-23周岁。
3.每所院校教师和学生名额不超过10名全日制在校学生、1-2名带队教师。
七、项目费用
注:护照办理与签证申请费用、往返机票(含国内衔接段)费用需自理。
八、联系方式
尹 华18201687931(微信同号)
联系电话:010-82895227


标签:
上一篇:ECR国际培训-2026北非国家师生技能提升培训顺利开展
下一篇:匈牙利四足机器人编程挑战赛在赫维什州埃格尔成功举办